Ryker Alarie



I am a NAIT CNT graduate that is passionate about technology and programming.

This website was made using Three.js


Links

My Personal Github
Photo of NAIT CNT Diploma

Experience

From NAIT

  • Both Front & Back end web development
  • Advanced programming concepts
  • Microcontroller code using C
  • Databases with SQL
  • Electronics & Wiring
  • Physical skills like soldering
  • Project experience within a limited timeframe



A lot of experience & knowledge has also been gained from personal projects, as I enjoy programming as a hobby.


Previous projects

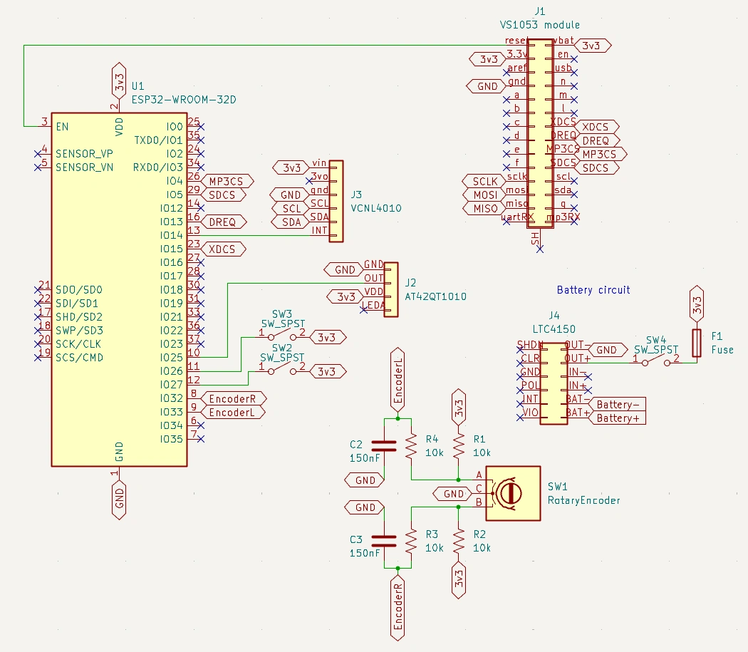
The headphones themselves, the electronics are on a seperate breadboard. A KiCad schematic of the electronics used and how they connect.

Wi-Fi Headphones project

This was my final project in NAIT's CNT program.

It was a pair of headphones that stored music internally using an SD card.


Music could be added onto the SD Card manually, or through a website we developed.

Dragging audio files onto the website and clicking a button would automatically transfer the audio files to the headset as long as it was powered on.

The web server also reformatted the audio in case it was in the wrong format for the device.

The projects were done in groups of two so my friend was also working on the project with me.

The final prototype successfully contained all of the features that were laid out at the start of the project.

We had around 4 months to complete it.


The device was more a proof of concept, so the electronics were seperated from the headset itself.

If this were an actual product, the electronics would be fit inside the headset.


Check out our Final report!




OpenTK Voxel Engine

This was a personal passion project.


All the 3D rendering & OpenGL concepts were self taught, i've always been very interested in 3D rendering.

OpenTK is an OpenGL wrapper for use in C#, and I used it since im very familiar with C#.

The world generation uses 3-dimensional chunks, allowing it to go infinitely deep.


Check out the Github!

A render of the voxel engine showing some hills and a cave